一、项目名称
2024年玛丽女王yl7703永利组织赴新加坡国立大学材料访学项目
二、项目外方高校
新加坡国立大学(National University of Singapore)
三、外方高校简介
新加坡国立大学,简称国大(NUS),是新加坡的第一所高等学府,也是亚洲乃至世界的顶尖学府。发展至今,新加坡国大已是一所拥有16个公司的综合型研究大学。在2024年QS世界大学排名中,位列全球第8位,亚洲第1位。
新加坡国立大学的学科门类齐全,设有人文和社会科学、理学、工学、商学、法学、建筑学、计算机学、牙医学、杨潞龄医公司和杨秀桃音乐公司。另有李光耀公共政策公司、东亚研究所等研究机构。校园内还分布着淡马锡生命科学研究所和隶属于新加坡科技研究局的数据存储研究所、信息研究所、材料研究和工程研究所、分子细胞生物研究所、量子科技中心等高级研究机构。新加坡国立大学是国际商公司协会和欧洲质量改进体系认证成员,亚洲大学联盟、亚太国际教育协会、国际研究型大学联盟、Universitas 21大学联盟、环太平洋大学协会成员,在工程、生命科学及生物医学、社会科学及自然科学等领域的研究享有声誉。

四、项目合作背景
本次项目将为员工提供在新加坡国立大学这所世界知名学府进行交流研修的机会,课程由对应领域专业教师授课,课程结束后颁发结业证书,优胜学员可获得优秀学员证明。课堂学习之余,还会组织员工参访若干知名政企,让员工深度了解新加坡的经济、文化等方面内容,丰富员工的海外阅历。

五、项目日程
此次访学项目拟于2024年7月21日至28日进行,以下日程安排基于往期课程,仅供参考。实际日程可能有调整,以最终课程安排为准。
日期 | 上午 | 下午 |
第1天 | 国内起飞,飞往新加坡 | 降落樟宜机场,接往酒店 |
第2天 | 新加坡国立大学欢迎仪式 专业课程 材料概论 - 材料的概述与历史 - 材料的分类 - 材料结构的粘合 | 校园参访 新加坡国立大学参访与交流 |
第3天 | 专业课程 金属合金及其应用 - 钢铁 - 非铁合金 - 热处理 - 金属材料的性质和应用 | 机构/企业实习学习与交流 新加坡建屋发展局或其它相关机构 |
第4天 | 专业课程 陶瓷材料及其应用 - 各种陶瓷晶体结构 - 结晶和非结晶陶瓷 - 陶瓷材料的性能 - 陶瓷材料的应用 | 机构/企业实习学习与交流 |
第5天 | 专业课程 聚合物和复合材料及其应用 - 各种聚合物结构 - 聚合物的结晶、熔化和玻璃化转变 - 聚合物的性质和应用 - 颗粒增强复合材料 - 纤维增强复合材料 - 结构复合材料 | 校园参访 南洋理工大学参访与交流 |
第6天 | 结业比赛 分小组进行项目方案展示 | 结业仪式 颁发结业证书 为优胜小组颁发优秀学员证明 |
第7天 | 城市考察 | 城市考察 |
第8天 | 办理退房,接往樟宜机场 | 飞回国内 |
六、项目费用
项目费用为16800元
费用包含:大学课程费、大学管理费、企业参访费、校园参访交流费、住宿费、境外大巴费、保险费等;
费用不含:餐费、往返旅费、其它个人消费。
注:新加坡免签,只需个人办理护照即可;机票事宜后续统一组织,切勿提前自行购票。
七、项目亮点
该项目涵盖了新加坡国立大学课程、员工交流、政企参访、人文考察、结业比赛等内容,最大程度地让学员在短时间内体验新加坡国立大学的学术氛围、品味新加坡本土文化。
课程为全英文授课,面向在校本科生、研究生开放。
结业当天,将以小组为单位,通过PPT展示向评委进行成果及方案展示。授课教授担任结业评委,进行提问、点评并选拔优胜小组。每位学员会获得结业证书,最佳小组会获得优秀学员证明。


八、公司资助政策
欧美、大洋洲、非洲地区不超过10000元/生;
独联体国家不超过8000元/生;
亚洲地区不超过5000元/生。
注:每位同学一个自然年内仅可获得一次寒暑假项目资助。
九、公司配套资助政策(请注明标准及相关的要求)
一次性资助5000元/人(后续计划增加,增加金额在商榷中)
十、项目报名方式
1. 公司报名流程请咨询项目联系人。
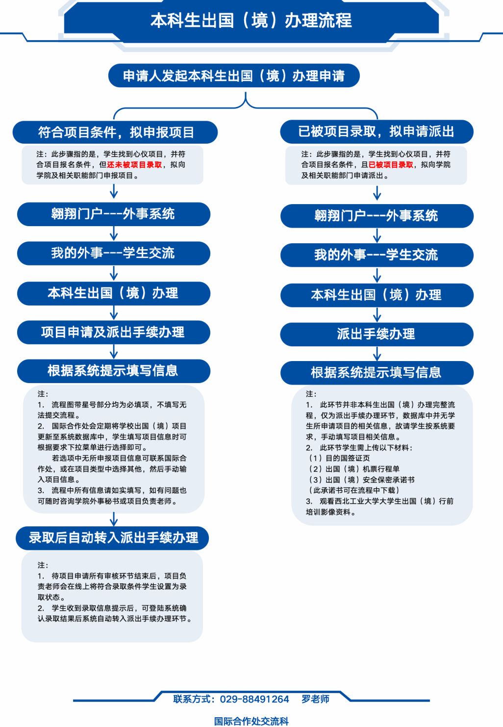
2.参照下图登陆翱翔门户-外事系统进行网上手续办理。

十一、项目联系人
张老师 029-88431985
十二、项目答疑群

图/文:张佳玉
编辑:汤尹雯
审核:程茵